ballbet贝博bb艾弗森
首页
部门简介
新闻动态
宣传报道
对外宣传
教育电视台
电子校报
新媒体专区
校园文化
思政园地
思政园地
贯彻思政会议精神
普法教育
党建工作
专题专栏
庆祝中华人民共和国成立70周年专栏
践行核心价值观
规章制度
通知公告
首页
下载中心
部门简介
新闻动态
宣传报道
对外宣传
教育电视台
电子校报
新媒体专区
校园文化
思政园地
思政园地
贯彻思政会议精神
普法教育
党建工作
专题专栏
庆祝中华人民共和国成立70周年专栏
践行核心价值观
规章制度
通知公告
党建工作
党建工作
当前位置:
首页
->
党建工作
->
正文
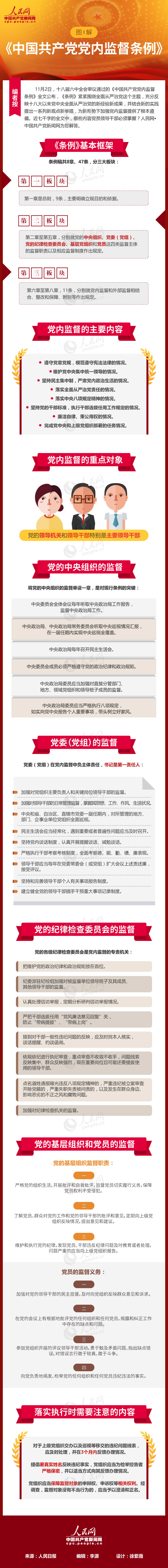
一图读懂《中国共产党党内监督条例》
作者:
来源:
阅读次数:
日期:2016-10-31
来源:
人民网-中国共产党新闻网