当前位置: 首页 >> 招生就业 >> 正文

思想政治教育专业人才培养方案(2023版)

2025-04-17  点击:[]

一、培养目标

本专业坚持以习近平新时代中国特色社会主义思想为指导,坚持社会主义办学方向,面向国家和地方基础教育改革的战略需求,立足底、面向湖南、辐射全国,培养掌握马克思主义基础理论、思想政治教育学科理论和专业技能,具备较强的思想政治课教育教学能力、沟通协调能力、班级管理能力、创新思维、职业发展能力,积极贯彻落实立德树人根本任务,从事中学思想政治课教学、科研及教学管理等工作的高素质基础教育应用型人才。

本专业学生毕业后五年左右职业能力发展预期目标如下:

1.师德修养:坚定马克思主义信仰和中国特色社会主义信念,自觉践行社会主义核心价值观,遵守中学教师职业道德规范,依法执教,坚持以学生为本,具有爱岗敬业精神和扎根中学教育的深厚情怀。

2.教学能力:掌握马克思主义基本原理、中国特色社会主义理论体系等基础理论,掌握思想政治教育的基本理论与方法,了解专业理论前沿和学术发展动态,具备扎实的思想政治课教学技能和方法,能够将信息技术与思想政治课深度融合开展教学活动,具有教学反思和教学研究能力。

3.育人能力:了解中学生的心理特点和成长规律,熟练开展班级管理和组织团队活动,具有心理健康辅导能力、思想政治教育能力,善于协调各方力量,利用多方资源,形成协同育人格局。

4.发展能力:树立终身学习理念,持续提升理论水平和专业素养,适时把握国内外基础教育改革发展动态,更新教育理念,创新教学方法,提高教育教学能力,具有良好的合作意识和沟通能力,能有效开展教学反思、自我管理,推进职业发展。

二、毕业要求

本专业学生主要学习思想政治教育的基础理论和基本知识,掌握教育教学理论,接受中学思想政治教育教师职业技能训练,具备运用思想政治教育专业知识进行教学、教研、班级管理、专业反思的基本能力,能够设计并实施中学思想政治教育课程,使用现代教育技术和方法有效管理课堂,促进学生的思想道德和心理健康成长,成为合格的中学思想政治教育教师。学生在毕业时应达到以下具体要求:


 


通用标准

思想政治教育专业毕业要求的内涵

思想政治教育专业毕业要求指标点

1.师德规范

坚守正确的政治立场,传播和践行社会主义核心价值观,形成对中国特色社会主义的思想认同、政治认同、理论认同和情感认同。贯彻党的教育方针,具备高尚的道德品质,以立德树人为己任。秉承“谋近以致远,养根而俟实”的校训精神,遵守中学教师职业道德规范,树立良好的榜样形象,担负培养学生正确政治观念的使命,具有依法执教意识,立志成为有理想信念、有道德情操、有扎实学识、有仁爱之心的教师。

【1.1理想信念】坚持习近平新时代中国特色社会主义思想,坚定 “四个自信”,做到“两个维护”,形成对中国特色社会主义的“四个认同”,自觉践行社会主义核心价值观,坚持党对教育事业的全面领导,以立德树人为己任。

【1.2立德树人】树立德育为先、以人为本的教育理念,掌握德育的策略与方法,秉持“学高为师,身正为范”的信念,以身作则,立志成为“四有”好老师。

【1.3依法执教】遵守宪法、教育法、教师法、未成年人保护法等法律法规,恪守教育伦理和职业道德规范,尊重学生权益、保护学生隐私等,倡导公平、公正的教育环境,在实践中自觉维护法律公平和权威。

2.教育情怀

具有从教意愿,热爱教育事业,认同教师工作的意义和专业性,具有积极的情感、端正的态度、正确的价值观。具有人文底蕴和科学精神,尊重学生人格,富有爱心、责任心,工作细心、耐心,关注学生的全面发展,培养学生的社会责任感和公民意识。

【2.1职业认同】认同教师职业道德规范,自觉遵守《新时代中小学教师职业行为十项准则》,热爱中学思想政治教师职业,知悉教师在传播知识、传播思想、传播真理、塑造灵魂、塑造生命、塑造新人当中的意义和价值,具有长期从教意愿。

【2.2自身修养】具有人文底蕴,坚持实事求是,具备健全的人格和乐观向上的精神,行为举止符合教师礼仪规范,认真对待工作,耐心对待学生,乐于为学生的健康成长和发展创造条件。

3.学科素养

深入领会思想政治教育学科的理论框架和核心要素,熟悉思想政治教育学科与教育学、心理学等相关学科的联系,并了解这些学科如何相互作用以提升教学效果。对学习科学相关知识有一定了解,将其应用于教学实践中,以促进教育教学的科学性和有效性,同时关注学科与社会实践的紧密联系。

【3.1学科基本素养】掌握思想政治教育学科的基本知识、基本原理和基本技能,了解学科知识体系的思想和方法,理解并掌握思想政治教育学科核心素养的内涵,能够将马克思主义基本原理和中国特色社会主义理论体系与教学实践相结合,进行有效的教学和研究。

【3.2跨学科素养】熟悉教育学、心理学、伦理学等相关学科的理论知识,将这些学科知识有机融入教学实践,提升思想政治教育的科学性和实效性。

【3.3学科综合运用】关注思想政治教育领域的前沿研究和教育改革动态,发展与时俱进的专业能力,综合运用专业学科与相关学科知识、技能,分析解决社会实践中的学科实际问题,实现学科在社会生活中的实践价值。

4.教学能力

在教育实践中,能够依据所教学科课程标准,灵活运用多种教学方法和手段,引导学生主动参与思考和讨论。针对中学生身心发展和学科认知特点,运用学科教学知识和信息技术,进行教学设计、实施和评价,获得教学体验,具备教学基本技能,具有初步的教学能力和一定的教学研究能力。

【4.1学科教学知识与技能】深入领会教育学、心理学的基本理论与学科教学的基本原理和课程标准,熟练运用先进的教育教学方法和现代化的教育手段,钢笔字、粉笔字、普通话、简笔画等教学基本功扎实,系统使用导入、讲解、提问、演示、板书、总结等课堂教学基本技能操作要领与应用策略,同时应用信息技术提升教学效果。

【4.2学科教学能力】具备课堂管理的能力,能够有效组织学生的学习,创设积极向上的学习氛围,提高学生的参与度和学习效果。在教育实践中,应用多种教学方法和手段,包括讲授、讨论、案例分析、互动游戏等,设计并实施启发性和互动性的教学活动。

【4.3教学研究能力】具备基本的教育科学研究方法,能够运用课堂观察、问卷调查、访谈调查等手段对教学实践进行研究,客观评估学生的学习成果和进步,并提出改进策略。能够撰写教育教学研究论文,并掌握必要的信息技术工具,支持自主学习和专业发展。

5.班级指导

树立德育为先理念,实施中学德育原理与方法。运用班级组织与建设的工作规律和基本方法。关注班级的整体管理和学生的个体需求,不仅要建立积极健康的班级文化,营造和谐的师生关系和学习氛围,还要关注学生的心理健康和发展需求,进行心理辅导和问题解决,为学生提供全面的育人支持。

【5.1班级指导技能与方法】树立德育为先理念,执行中学德育原理与方法、能够运用班级组织与建设的工作规律、基本方法开展工作。能够营造和谐的班级氛围,注重班级凝聚力和团队合作意识的培养,关注学生的身心健康、品德修养、兴趣特长等方面,为学生提供个性化的发展指导和支持。

【5.2班主任工作体验】能够在教育实践中有效承担班主任职责,组织和管理班级集体活动及课外活动,积极引导学生共同建设班级文化,增强班级的文化自信和凝聚力。通过各类活动和仪式,弘扬班级精神风貌和核心价值观,关注学生的思想品德和心理健康发展,建立良好的师生关系,促进家庭与学校的沟通合作,支持学生的全面成长。引导学生在班级中担任职务或组织活动,培养其领导才能和团队合作能力。

6.综合育人

掌握中学生身心发展和养成教育规律。内化学科育人价值,能够有机结合学科教学进行育人活动。执行学校文化和教育活动的育人内涵和方法,参与组织主题教育和社团活动,对学生进行教育和引导。

【6.1育人理念与规律】具有“三全”意识,能够分析中学生身心发展和养成教育规律,应用综合育人路径和方法。

【6.2学科育人】能够阐释思想政治课在中学德育中的特殊地位和育人工作中的独特价值,内化学科育人价值,能够自觉在学科教学和班级管理中进行育人活动。

【6.3活动育人】能够发挥校园文化和第二课堂的育人作用,能够积极组织、参与主题教育和社团活动,对学生进行教育和引导。

7.学会反思

具有终身学习与专业发展意识,了解国内外基础教育改革动态,能够适应时代和教育发展的需求,进行有效的学习和职业生涯规划。具备反思意识和批判性思维素养,初步掌握教育教学反思的基本方法和策略,能够对教育教学实践进行自我诊断,提出改进思路。具备开拓精神和创新意识,运用批判性思维方法分析和解决教育教学问题,善于总结经验教训,积极参与教学研究与教育改革。

【7.1专业发展理念】深入探究和分析国内外基础教育改革动态,制定适应时代和教育发展的职业目标和路径。具备探索新方法的意识,能在教育教学中引入创新策略,应用批判性思维识别和解决问题。通过定期的自我反思,客观评估教育实践,识别问题并提出改进策略,持续提升教育水平和教学效果。

【7.2反思能力和体验】能够深入分析教学过程中的亮点与问题,基于反思结果进行有效的教育改进,具备开拓性的思维方式,在教学中勇于尝试新方法和策略,善于运用创新性解决方案来应对教学中的挑战,具备对学生的观察和关怀能力,通过反思对学生的需求和问题进行深入思考,提升自我诊断能力,能够不断优化教学策略,提升思想政治教育的有效性和针对性,以适应教育发展的动态需求。

8.沟通合作

领悟学习共同体的作用,具有团队协作精神,精通沟通合作技能,具备良好的沟通和表达能力,能够与同事、家长和学生建立良好的沟通渠道,有效传递信息和理解需求。

【8.1沟通合作意识】通过有效的沟通和协商,达成共识,鼓励和支持彼此的学习与成长,积极分享经验和知识,共同提升思想政治教育的理论和实践水平。具备学习共同体意识,能够在团队中建立合作关系,促进集体学习和创新,形成良性的互动氛围,以实现共同的教育目标。

【8.2沟通合作体验】具备团队合作和协作能力,具有小组互助和合作学习体验。能够与他人合作解决教育教学问题,充分利用和共享资源,提高工作效率和质量,共同完成教学任务。

三、毕业要求对培养目标的支撑矩阵

培养目标

毕业要求

培养目标1

(师德修养)

培养目标2

(教学能力)

培养目标3

(育人能力)

培养目标4

(发展能力)

践行师德

1.师德规范




2.教育情怀



学会教学

3.学科素养


4.教学能力




学会育人

5.班级指导



6.综合育人


学会发展

7.学会反思



8.沟通合作




注:“√”表示毕业要求对培养目标的支撑关系。

四、学制

4年,修业年限3-6年

五、毕业与授予学位要求

本专业的学生,在校期间必须修满本培养方案所规定的157.5学分方能毕业。其中必修课122.5学分,选修课35学分。此外还必须修满第二课堂10学分。

符合国家学位规定和ballbet贝博bb艾弗森学位授予条件者,授予法学学士学位。

六、主干学科

马克思主义理论、政治学、教育学

七、专业核心课程

马克思主义经典文献导读、思想政治教育学原理、思想政治教育方法论、比较思想政治教育、伦理学、中国共产党历史、中国共产党思想政治教育史。

八、主要实践性教学环节

名称

学分

备注

教育见习

1

总学时2周

教育实习

12

总学时16周

教育研习

2

总学时2周

毕业论文

10

总学时14周

普通话

1


军事技能训练

1

总学时2周

合计

27

总学时36周


九、思想政治教育专业课程体系与毕业要求的对应关系一览表

毕业要求

1 师德规范

2 教育情怀

3 学科素养

4 教学能力

5 班级指导

6 综合育人

7 学会反思

8 沟通合作


课程名称

1.1

理想

信念

1.2

立德

树人

1.3

依法

执教

2.1

职业

认同

2.2

自身

修养

3.1

学科

基本

素养

3.2

跨学科素养

3.3

学科

综合

运用

4.1

学科教学知识与技能

4.2

学科

教学

能力

4.3

教学

研究

能力

5.1

班级指导技能与方法

5.2

班主任工作

体验

6.1

育人

理念与规律

6.2

学科

育人

6.3

活动

育人

7.1

专业

发展

理念

7.2

反思

能力和体验

8.1

沟通

合作

意识

8.2

沟通

合作

体验

通识教育课程

形势与政策

M

H



















军事理论

H




M














M


军事技能训练





H














M

M

国家安全教育





H











H*





大学生心理健康

教育


H



M
















劳动教育

H




M















M

大学体育(一)





H















M

大学体育(二)





H















M

大学体育(三)





H















M

大学体育(四)





H















M

大学英语(一)


















H

M


大学英语(二)


















H

M


大学英语(三)


















H

M


信息技术基础


L






M

H












大学语文





M




H












创业基础

M
















M



H

就业指导




H










M



H




专业基础课程

思想政治教育专业导论与

职业生涯规划




H*


M














H

马克思主义哲学

M

 

 

 

 

H

 

 

 

 

 

 

 

 

 

 

 

H

 

 

逻辑学

 

 

 

 

 

H

 

 

 

 

 

 

 

 

 

 

 

M

M

 

马克思主义发展史

H

 

 

 


 


 

 

 

 

 

 

 

 

 

M

 

 

马克思主义政治

经济学

M

 

 

 

 


 

H

 

 

 

 

 

 

 

 

 

H

 

 

政治学

 

 

 

 

M

H

 

 

 

 

 

 

 

 

 

 

 

M

 

 

法学概论



H


H













M



毛泽东思想和中国特色社会主义理论体系概论

H

M




H















习近平新时代中国

特色社会主义思想

H

H

 

 

 H

H*


 

 

 

 

 

 

 

 

 

 

 M

 

 

社会学

M

 

 

 

 

 H

H


 

 

 

 

 

 

 

 

 

 

 

 

科学社会主义概论

H





H


M













专业核心课程

中国共产党历史

 

 

 

 

M

H

 

 

 

 

 

 

 

 

H

 

 

 

 

 

中国共产党思想

政治教育史

H





H








M







伦理学

 

H

 

 

 

H

 

 

 

 

 

 

 

 

M

 

 

 

 

 

思想政治教育学

原理

 

H

 

 

 

H*

 

H

 

 

 

 

 

 

 

 

 

M

 

 

马克思主义经典文献导读

H

 

 

 


H

 

 

 

 

 

 

 

 

 

 

 

M

 

 

思想政治教育

方法论

 

 

 

 

 

H*

 

 

 

 

H

 

 

 

 

 

 

 

M

 

比较思想政治教育

 

H

 

 

 

H

 

 

 

 

 

 

 

 

 

 

 

H

 

 

专业限选课程

中国古代文化

 

M

 

 

H

H

 

 

 

 

 

 

 

 

 

 

 

 

 

 

中国近代史

H

 

 

 

M

H

 

 

 

 

 

 

 

 

 

 

 

 

 

 

中国政治思想史

 

 

 

 

H

H


 

 

 

 

 

 

 

 

 

 

M

 

 

中华民族共同体概论

H




M














H


专业选修课程

当代西方社会思潮

 

 

 

 

M

H

 

 

 

 

M

 

 

 

 

 

 

 

 

 

近代湘中人文精神

专题讲座

 

 

 

 

H

H

 

 

 

 

 

 

 

 

 

 

 

 

 

 

世界近现代史

M

 

 

 

H

 



 

 

 

 

 

 

 

 

 

M

 

 

世界古代史

M

 

 

 

H

 


 

 

 

 

 

 

 

 

 

 

M

 

 

中国哲学

 

 

 

 

M

H

 

 

 

 

 

 

 

 

 

 

 

 

 

 

西方哲学





H

H















社会调查理论与

方法

 

 

 

 

 

 

M

 

 

 

 

 

 

 

 

 

 

H

 

教育必修课程(理论课程)

中学政治课程标准

与教学论

 

 

 

 

 

M

 

 

H*

 

 

 

 


H

 

 

M


 

思政教育科研

与论文写作

 

 

 

 

 

H

 

 

 

 

H

 

 

 

 

 

 

M

 

 

现代教育技术


L






M

H












教师语言技能





M

M



H












教师书写技能




M





H












德育与班级管理


H










H

H








教育心理学







M


H*





H




M



教育学原理


H


M





H

H







M




中学思想政治课名师讲座




H





H

M











中学思想政治教师职业技能训练




M





H

H











习近平总书记教育

重要论述


H


H


















普通话




H

M




H*












教育实践

教育见习

 

 

 

H*

 

 

 

 

M

 

 

M

H

 

M

H


M

 

 

教育实习

 

M

 

 

 

 

 

 

 

H*

 

H

H*

 

H*

 

M

 

M

教育研习

 

 

 

 

 

 

 

 

 

M

H*

 

M

 

M

 

 

H*

 

M

专业实践

毕业论文/设计

 

 

 

 

 

H

 

H*

 

 

 

 

 

 

 

 

 

H

 

M

第二课堂

课外实践活动与

素质拓展





M



M







M


M

H

H

H

合计

H

19

20

28

17

5

6

10

6

M

10

16

8

4

3

6

18

16


 

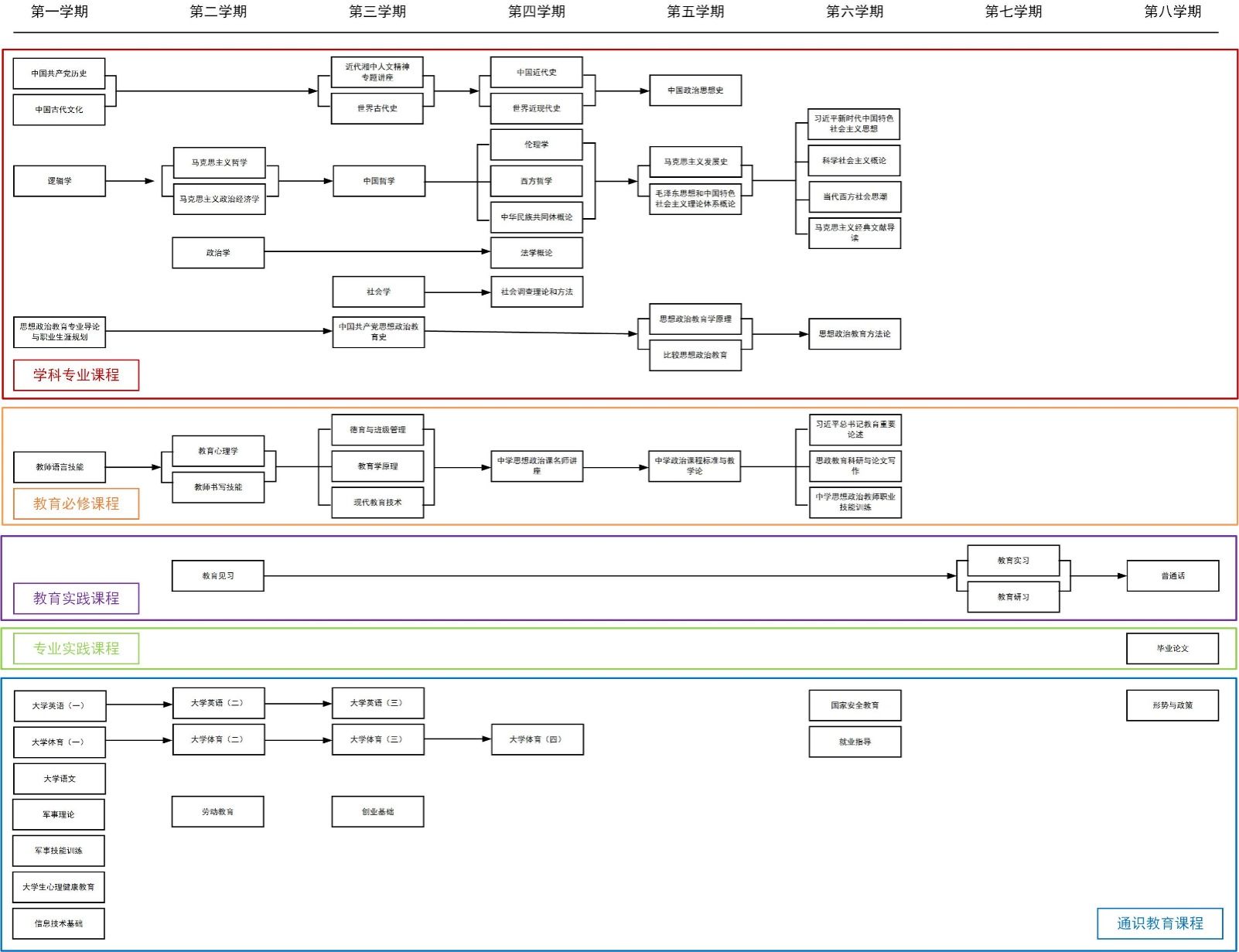
十、思想政治教育专业课程先后顺序图


 

十一、思想政治教育专业课程结构及学分要求一览表

课程平台

课程类型

学分要求

学分总数

百分比(%)

通识教育平台

通识教育课程

必修课程

26.5

36.5

23.18

选修课程

10

专业课程平台

学科专业课程

必修课程

61

86

54.6

选修课程

25

教育必修课程

必修课程

19

35

22.22

教育实践课程

必修课程

16

合计

157.5

157.5

100



 

十二、思想政治教育专业学时学分构成表、实践学时学分构成表

课程模板

课程类型

理论学时

实践学时

总学时

占总学时比例

总学分

占总学分比例

通识教育课程

必修

284

228+2W

512+2W

19.66%

26.5

16.83%

选修

160


160

5.78%

10

6.35%

类别小计

444

228+2W

672+2W

25.44%

36.5

23.18%

学科教育平台课程

学科基础课程

必修

416

80

496

17.92%

31

19.68%

专业与专业方向课程

专业核心课程

必修

268

52

320

11.56%

20

12.7%

专业限选课程

选修

148

28

176

6.36%

11

6.98%

专业任选课程

选修

196

28

224

8.09%

14

8.89%

专业实践课程

必修


14W

14W

8.09%

10

6.35%

类别小计

1028

188+14W

1216+14W

52.02%

86

54.6%

教育必修课程

必修

256

48

304

10.98%

19

12.06%

教育实践课程

必修


20W

20W

11.56%

16

10.16%

必修课程总计

1224

408+36W

1632+36W

79.77%

122.5

77.78%

选修课程总计

504

56

560

20.23%

35

22.22%

实践教学环节总计

/

464+36W

/

37.57%

/

/

理论教学环节总计

1728

/

/

62.43%

/

/

总计

1728

464+36W

2192+36W

100%

157.5

100%










注:

1.统计实践教学环节占总学时的比例时,含集中性实践教学环节,单设实验课、课内上机及实验学时(集中性实践教学环节按每周 16 学时计);

2.“选修课程”学分占毕业总学分比例(≥20%);3.“实验实践环节”学分占毕业总学分比例(文科类≥20%、理工类≥25%)。


 

十三、思想政治教育专业各学期教学活动安排表

学期

集中实践

集中实践环节

学时学分数

周数

学分

思政实践

军训

课程实践

教育见习

教育实习

教育研习

毕业论文

学分数

学时数

理论学时数

实践学时数

周学时

2W

1


2W






21.5

360

262

98

24










21.5

368

278

90

23










23.5

392

306

86

28










22

368

294

74

22










18

288

248

40

19

2W

1




2W




24

384

316

68

20

18W

14





16W

2W


14





14W

11







14W

13

32

24

8


合计

36W

27








157.5

2192

1728

464


说明:每学期按20周计算,其中教学16周,实践1-2周,考试1-2周,其它1-2周

十四、思想政治专业课程设置与教学进程计划表


课程类别

课程编号

课程名称

课程

性质

学分

学时

学时分配

考核

方式

开课学期

学时

备注

理论

通识课程

必修

my23991105

形势与政策

必修

2

32

24

8

1-8


讲座

wb23990101

军事理论

必修

1

32

32


1

2

网络教学

wb23990102

军事技能训练

必修

1

2W


2W

1



wb23990103

国家安全教育

必修

1

24

24


1-6


网络教学

xg23990104

大学生心理

健康教育

必修

2

32

20

12

1

2


xg23990105

劳动教育

必修

1

32

8

24

1-6



ty23993101

大学体育(一)

必修

1

32

2

30

1

2


ty23993102

大学体育(二)

必修

1

32

2

30

2

2


ty23993103

大学体育(三)

必修

1

32

2

30

3

2


ty23993104

大学体育(四)

必修

1

32

2

30

4

2

wy23992101

大学英语(一)

必修

2.5

40

28

12

1

3


wy23992102

大学英语(二)

必修

2.5

40

28

12

2

3


wy23992103

大学英语(三)

必修

2.5

40

28

12

3

3


wy23992104

大学日语(一)

必修

2.5

40

28

12

1

3


wy23992105

大学日语(二)

必修

2.5

40

28

12

2

3


wy23992106

大学日语(三)

必修

2.5

40

28

12

3

3


wx23992107

大学语文

必修

2

32

32

0

1

2


xx23994101

信息技术基础

必修

2

32

8

24

1

2


xx23994104

信息技术应用

必修

2

32

16

16

2

2


cx23999102

创业基础

必修

2

32

28

4

3

2


cx23999103

就业指导

必修

1

24

16

8

6

1


选修

**239811**

人文社科类

选修

2

32

32


3-6

2

学生必须从中选取10学分,采取学科交叉选取的原则。非艺术类专业学生必须修读美育艺术类课程2学分。

**239821**

美育艺术类

选修

2

32

32


2

**239831**

创新创业类

选修

2

32

32


2

**239841**

科学技术类

选修

2

32

32


2

**239851**

社会发展类

选修

2

32

32


2

**239861**

教师教育类

选修

2

32

32


2

**239871**

经济管理类

选修

2

32

32


2

**239881**

个性发展类

选修

2

32

32


1-6

2

通识教育课程小计


36.5

672+2W

444

228+2W








 

续表  思想政治教育专业课程设置与教学进程计划表

课程编号

课程名称

学时分配

备注

理论

实践

专业课程

平台

专业基础课

my23402201

思想政治教育专业

导论与职业生涯规划

必修

1

16

16

0

1

1

31

学分

my23402202

马克思主义哲学

必修

4

64

52

12

2

4

my23402203

逻辑学

必修

3

48

40

8

1

3

my23402204

马克思主义发展史

必修

2

32

28

4

5

2

my23402205

马克思主义政治

经济学

必修

4

64

52

12

2

4

my23402206

政治学

必修

3

48

40

8

2

3

my23402207

法学概论

必修

3

48

40

8

4

3

my23402208

毛泽东思想和中国特色社会主义理论体系概论

必修

3

48

40

8

5

3

my23402209

习近平新时代中国

特色社会主义思想

必修

3

48

40

8

6

3

my23402211

社会学

必修

3

48

40

8

3

3

my23402219

科学社会主义概论

必修

2

32

28

4

6

3

专业核心课

my23402210

中国共产党历史

必修

2

32

28

4

1

2

20

学分

my23402213

中国共产党思想政治

教育史

必修

2

32

28

4

3

2

my23402214

伦理学

必修

4

64

52

12

4

4

my23402215

思想政治教育学原理

必修

4

64

52

12

5

4

my23402217

马克思主义经典文献导读

必修

3

48

40

8

6

3

my23402218

思想政治教育方法论

必修

3

48

40

8

6

3

my23402221

比较思想政治教育

必修

2

32

28

4

5

2

专业实践课

my23402233

毕业论文(设计)

必修

10

14W

0

14W

8

0

10

学分

教育实践课

jw23992108

普通话

必修

1




过级

1-8

自学

16

学分

my23402226

教育见习

必修

1

2W

0

2W

2-6

0

my23402232

教育实习

必修

12

16W

0

16W

7

0

my23402253

教育研习

必修

2

2W

0

2W

7

0

教育必修课

jy23998201

教育学原理

必修

2

32

32

0

3

3

19

学分

jy23998203

德育与班级管理

必修

1

16

16


3

3

jy23998202

教育心理学

必修

3

48

48


2

3

ms23998210

教师书写技能

必修

1

16

16


2

2

wx23998211

教师语言技能

必修

1

16

16


1

2

xx23994105

现代教育技术

必修

2

32

16

16

3

2

my23402223

中学政治课程标准

与教学论

必修

3

48

40

8

5

3

jy23991107

习近平总书记教育重要论述

必修

1

16

16

0

6

1

my23402228

中学思想政治教师职业技能训练

必修

2

32

12

20

6

2

my23402231

中学思想政治课名师讲座

必修

1

16

16

0

4

4

my23402224

思政教育科研

与论文写作

必修

2

32

28

4

6

2

专业限选课

my23402212

中国古代文化

选修

3

48

40

8

1

3

选修25学分

my23402216

中国近代史

选修

3

48

40

8

4

3

my23402220

中国政治思想史

选修

3

48

40

8

5

3

my23402254

中华民族共同体概论

选修

2

32

28

4

4

2

专业选修模块

my23402222

当代西方社会思潮

选修

2

32

28

4

6

2

my23402234

女性学

选修

2

32

28

4

4

2

my23402235

近代湘中人文精神

专题讲座

选修

2

32

28

4

3

2

my23402236

世界古代史

选修

2

32

28

4

3

2

my23402237

世界近现代史

选修

2

32

28

4

4

2

my23402238

教育评价

选修

2

32

28

4

3

2

my23402239

电子政务与信息管理

选修

2

32

28

4

3

2

my23402240

行政与行政诉讼法

选修

2

32

28

4

3

2

my23402241

中国哲学

选修

2

32

28

4

3

2

my23402242

西方哲学

选修

2

32

28

4

4

2

my23402244

公共政策分析

选修

2

32

28

4

4

2

my23402245

国家公务员制度

选修

2

32

28

4

4

2

my23402246

经史导读

选修

2

32

28

4

4

2

my23402247

社会调查理论与方法

选修

2

32

28

4

4

2

my23402248

思想政治教育

案例分析

选修

2

32

28

4

5

2

专业类课程小计


121

1520+34W

1284

236+34W






十五、思想政治教育专业课程分学期课程设置与教学进程计划表

学期

课程编号

课程名称

课程性质

学分

学时

理论学时

实践学时

考核方式

周学时

开课单位

备注

第一学期

wb23990101

军事理论

必修

1

32

32


2

武装保卫处


wb23990102

军事技能训练

必修

1

2W

0

2W

0

武装保卫处


xg23990104

大学生心理健康教育

必修

2

32

20

12

2

学工处


ty23993101

大学体育(一)

必修

1

32

2

30

2

体育学院


wy23992101

大学英语(一)

必修

2.5

40

28

12

3

外国语学院


xx23994101

信息技术基础

必修

2

32

8

24

2

信息学院


wx23992107

大学语文

必修

2

32

32

0

2

文学院


my23402201

思想政治教育专业导论与

职业生涯规划

必修

1

16

16

0

1

马克思主义学院


my23402203

逻辑学

必修

3

48

40

8

3

马克思主义学院


my23402210

中国共产党历史

必修

2

32

28

4

2

马克思主义学院


my23402212

中国古代文化

选修

3

48

40

8

3

马克思主义学院


wx23998211

教师语言技能

必修

1

16

16

课外实践

2

文学院



通识教育选修课程

选修

2

32

32


2


选修、不计入小计


小计



21.5

360+2W

262

98+2W


24



第二学期

ty23993102

大学体育(二)

必修

1

32

2

30

2

体育学院


wy23992102

大学英语(二)

必修

2.5

40

28

12

3

外国语学院


my23402202

马克思主义哲学

必修

4

64

52

12

4

马克思主义学院


my23402205

马克思主义政治经济学

必修

4

64

52

12

4

马克思主义学院


my23402206

政治学

必修

3

48

40

8

3

马克思主义学院


jy23998202

教育心理学

必修

3

48

48

0

3

教育学院


ms23998210

教师书写技能

必修

1

16

16

课外实践

2

美术与设计学院


my23402226

教育见习

必修

0

2W

0

2W

0

马克思主义学院

学分和成绩到第6学期计算

xg23990105

劳动教育

必修

1

32

8

24


学工处



通识教育选修课程

选修

2

32

32


2


选修、不计入小计


小计



19.5

336

246

90


21



第三学期

wy23992103

大学英语(三)

必修

2.5

40

28

12

3

外国语学院


ty23993103

大学体育(三)

必修

1

32

2

30

2

体育学院


my23402211

社会学

必修

3

48

40

8

3

马克思主义学院


my23402213

中国共产党思想政治

教育史

必修

2

32

28

4

2

马克思主义学院


jy23998201

教育学原理

必修

2

32

32

0

3

教育学院


jy23998203

德育与班级管理

必修

1

16

16

0

3

教育学院


my23402235

近代湘中人文精神专题讲座

选修

2

32

28

4

2

马克思主义学院

选修6学分

my23402236

世界古代史

选修

2

32

28

4

2

马克思主义学院

my23402238

教育评价

选修

2

32

28

4

2

马克思主义学院

my23402239

电子政务与信息管理

选修

2

32

28

4

2

马克思主义学院

my23402240

行政与行政诉讼法

选修

2

32

28

4

2

马克思主义学院

my23402241

中国哲学

选修

2

32

28

4

2

马克思主义学院

xx23994105

现代教育技术

必修

2

32

16

16

2

信息学院


cx23999302

创业基础

必修

2

32

28

4

2

创新创业学院


my23402226

教育见习

必修

0

2W

0

2W

0

马克思主义学院

学分和成绩到第6学期计算


通识教育选修课程

选修

2

32

32


2


选修、不计入小计


小计



21.5

360

274

86


26



第四学期

ty23993104

大学体育(四)

必修

1

32

2

30

2

体育学院


my23402207

法学概论

必修

3

48

40

8

3

马克思主义学院


my23402214

伦理学

必修

4

64

52

12

4

马克思主义学院


my23402237

世界近现代史

选修

2

32

28

4

2

马克思主义学院


my23402216

中国近代史

选修

3

48

40

8

3

马克思主义学院


my23402231

中学思想政治课名师讲座

必修

1

16

16

0

4

马克思主义学院


my23402254

中华民族共同体概论

选修

2

32

28

4

2

马克思主义学院


my23402234

女性学

选修

2

32

28

4

2

马克思主义学院

选修4学分

my23402242

西方哲学

选修

2

32

28

4

2

马克思主义学院

my23402244

公共政策分析

选修

2

32

28

4

2

马克思主义学院

my23402245

国家公务员制度

选修

2

32

28

4

2

马克思主义学院

my23402246

经史导读

选修

2

32

28

4

2

马克思主义学院

my23402247

社会调查理论与方法

选修

2

32

28

4

2

马克思主义学院

my23402226

教育见习

必修

0

2W

0

2W

0

马克思主义学院

学分和成绩到第6学期计算


通识教育选修课程

选修

2

32

32


2


选修、不计入小计


小计



20

336

262

74


20



第五学期

my23402204

马克思主义发展史

必修

2

32

28

4

2

马克思主义学院


my23402208

毛泽东思想和中国特色社会主义理论体系概论

必修

3

32

28

4

3

马克思主义学院


my23402215

思想政治教育学原理

必修

3

64

52

12

4

马克思主义学院


my23402220

中国政治思想史

选修

3

48

40

8

3

马克思主义学院


my23402223

中学政治课程标准与教学论

必修

3

48

40

8

3

马克思主义学院


my23402221

比较思想政治教育

必修

2

32

28

4

2

马克思主义学院


my23402226

教育见习

必修

0

2W

0

2W

0

马克思主义学院

学分和成绩到第6学期计算


通识教育选修课程

选修

2

32

32


2


选修、不计入小计


小计



16

256

216

40


17



第六学期

wb23990103

国家安全教育

必修

1

24

24

0

0

武装保卫处


my23402209

习近平新时代中国特色

社会主义思想

必修

3

48

40

8

3

马克思主义学院


my23402217

马克思主义经典文献导读

必修

3

48

40

8

3

马克思主义学院


my23402218

思想政治教育方法论

必修

3

48

40

8

3

马克思主义学院


my23402219

科学社会主义概论

必修

2

48

40

8

3

马克思主义学院


my23402222

当代西方社会思潮

选修

2

32

28

4

2

马克思主义学院

选修2学分

my23402224

思政教育科研与论文写作

必修

2

32

28

4

2

马克思主义学院


my23402228

中学思想政治教师职业技能训练

必修

2

32

12

20

2

马克思主义学院


cx23999103

就业指导

必修

1

24

16

8

1

创新创业学院


jy23991107

习近平总书记教育重要论述

必修

1

16

16

0

1

教育学院


my23402226

教育见习

必修

1

2W

0

2W

0

马克思主义学院



通识教育选修课程

选修

2

32

32


2


选修、不计入小计


小计



21

352+2W

284

68+2W


18



第七学期

my23402232

教育实习

必修

12

16W

0

16W


马克思主义学院


my23402253

教育研习

必修

2

2W


2W


马克思主义学院



小计



14

18W


18W





第八学期

jw23992108

普通话

必修

1




过级

自学



my23991105

形势与政策

必修

2

32

24

8


马克思主义学院


my23402233

毕业论文(设计)

必修

10

14W

0

14W


马克思主义学院



小计



13

32+14W

24

8+14W








上一条:岳麓区博致学校诚聘优秀初中教师

下一条:2025年湘潭市市直学校人才引进公告