离退休工作处
 首页  机构概况  工作动态  政策窗口  党建工作  实践活动  老科协  关工委  夕阳红  下载资源 
当前位置: 首页>>实践活动>>正文
离退办党总支部开展群众路线教育实践活动实施方案
2014-03-14 00:00  

离退办党总支深入开展党的群众路线教育实践活动

实 施 方 案

按照学校党委深入开展党的群众路线教育实践活动实施方案的部署,结合离退办党总支部实际,全面开展以为民务实清廉为主题的党的群众路线教育实践活动,确保达到预期目标,特制定本活动实施方案。

一、指导思想

高举中国特色社会主义伟大旗帜,以马克思列宁主义、毛泽东思想、邓小平理论、“三个代表”重要思想、科学发展观为指导,深入学习贯彻党的十八大、十八届三中全会和习近平总书记系列重要讲话精神,紧紧围绕以为民务实清廉为主要内容,以单位的领导班子和处级以上党员领导干部为重点,以贯彻中央八项规定精神为切入点,以作风建设为聚焦点,加强全体党员马克思主义群众观点和党的群众路线教育,坚决反对形式主义、官僚主义、享乐主义和奢靡之风,扎实推进离退办作风建设,全心全意服务老同志,为构建和谐校园,推动学校内涵式发展贡献力量。

二、基本原则和目标要求

坚持在校党委的领导和督导组同志的具体指导下,准确把握教育实践活动的基本原则和目标任务。以“六个坚持”为原则,以“照镜子、正衣冠、洗洗澡、治治病”的总要求,着力解决以下几方面的问题:

1、着力查找和解决“四风”方面存在的突出问题

形式主义方面:政治学习被动应付,不系统,不深入;活动开展不全面,气氛不活跃,对协会的组织、指导不够,有的协会活动名存实亡,流于形式;有的工作抓而不紧,抓而不实,抓而不细。在官僚主义方面:在服务老同志方面认识不高,服务意识淡薄,办事效能低;管理制度不够健全,管理体制缺乏科学性,管理决策缺乏全局性、系统性、前瞻性,短期行为;被动听老同志上门反映情况多,主动深入群众走访调研,嘘寒问暖少。享乐主义方面:精神懈怠、意志消沉、不求有功,但求无过,安于现状、得过且过;回避矛盾、好人主义、明哲保身、原则性不够,不敢担当;纪律松弛、上班迟到早退、遇事推诿,工作消极应付、不作为、乱作为。在反对奢靡之风方面,针对群众所提的突出问题,及时研究,力求解决。

2、着力解决关系离退休人员切身利益的问题

离退休经费如何使用,直接关系到离退休同志的个人利益。虽然主要领导严格把关,专款专用,但让有限的经费发挥在使离退休同志老有所学、老有所乐上,还做得远远不够。如协会活动费和联络组活动费,成了平均分配的福利费,失去了其真正的意义。怎样更加科学合理的使用,将听取老同志意见,并做到年初有计划,年底有总结,期定公开。

3、着力提高离退办党建科学化水平

针对离退办党组织战斗堡垒作用不强,离退休党员集中政治学习不够,学习缺乏主动性,政治思想工作不细致,不深入,离退办班子团结协作精神不强,个别党员的先锋模范作用不够等问题,要加强学习型、服务型、创新型党组织建设,加强党性以多种形式加强在职党员干部和离退休党员的政治学习,要加强在职干部职工的思想政治工作,进一步提高离退办党员干部的政治素养和群众工作能力,充分发挥党员模范带头作用,增强党组织的凝聚力、创造力、战斗力。

4、着力解决离退休工作薄弱问题

离退休工作虽然取得了一些成绩,但距离校党委的要求和广大离退休同志的期待还仍然有很大的提升空间,许多方面的工作还有待加强和改进。老干工作面临着新的形势、新的任务,有许多新情况、新问题需要我们去研究、去解决。比如,对于长期居住在外地的离退休老同志、还有危重病人、绝症病人、空窠老人、特困退休人员和进入“三高期”的离休干部,如何进行个性化服务和人文关怀?退休干部人数越来越多,如何解决对他们的宏观服务和不同需求问题?在离退休干部的生活待遇得到较好落实的情况下,如何进一步满足他们日益增长的精神文化需求,做好文化养老工作?在离退休干部体力、精力允许的情况下,如何引导他们发挥作用,满足他们继续为党、为人民的事业再作贡献的愿望等等。要不断创新老干部工作的内容、方法、机制、手段和载体,找准老干部工作部门履行职能与维护老干部权益的新的结合点,把适应实践要求的创新经验固定下来、推广出去,用新理念、新视野、新方法、新标准,与时俱进地推动老干工作上水平上台阶。

把“照镜子、正衣冠、洗洗澡、治治病”的总要求贯穿始终,把反对“四风”贯穿始终,把整风精神贯穿始终,把领导带头贯穿始终,把制度建设贯穿始终。切实解决支部党员尤其是党员领导干部的思想进一步提高,作风进一步转变,党群干群关系进一步密切,为民务实清廉形象进一步树立;切实解决支部党员尤其是党员领导干部树立群众观念,弘扬理论联系实际,密切联系群众,批评与自我批评,艰苦奋斗,求实务真等优良作风,聚焦作风建设,集中解决“四风”问题,保持清廉本色。通过开展此次活动,真正让离退休工作办公室党员干部和全体离退休党员思想受到教育、作风得到改进。

三、方法步骤

在学院党委领导和督导组同志的具体指导下,全面贯彻落实教育实践活动方法步骤,在前期认真学习,征求、梳理意见、建议的基础上,着力抓好以下三个环节的工作。

(一)学习教育、听取意见(3月上旬-4月下旬)

1、3月6日学校教育实践活动动员大会后,离退办召开相关会议,成立了领导小组,按学校要求,研究制定活动方案,制做民主评议表,发放学习资料,筹备动员大会。

2、3月17日动员大会后,按要求对离退办领导班子及成员进行民主评议,将民主评议表汇直接交督导组。

3、离退办领导班子带头学习,重点学习《论群众路线—重要论述摘编》、《党的群众路线教育实践活动学习文件选编》、《厉行节约、反对浪费—重要论述摘编》和中央有关文件,集中学习时间不少于两天,并要求每人做好学习笔记,撰写学习心得体会不少于3000字。

4、组织全体离退休党员通过自学、集中学习、集中讨论等方式,学习《论群众路线—重要论述摘编》、《党的群众路线教育实践活动学习文件选编》、《厉行节约、反对浪费—重要论述摘编》等书籍,学习党章,学习中央关于深入开展党的群众路线教育实践活动的一系列文件和领导讲话,组织观看全国党员教育专题片(条件充许的话 ),组织全体党员到革命教育基地参观一次(具体时间地点待定),引导党员、干部进一步坚定理想信念,进一步坚定中国特色社会主义道路自信、理论自信、制度自信。

5、开展“与老同志心贴心”和“入党为什么,为党干什么”大讨论,每名党员、干部要联系学习内容谈认识、联系思想实际谈体会、联系作风建设谈收获。并开展以此为主题的征文活动。

6、组织召开离退休党员代表参加的党的群众路线教育活动座谈会,听取对离退办领导班子、班子成员和机关作风的意见建议。

7、下基层、接地气,离退办领导班子广泛听取班子成员、干部职工、离退休同志以及其他有关部门的意见建议。确定五教学楼一楼、原成教部活动室和原职教部活动室、原农科所老干活动室这四个站作为联系点,每个支部书记为联络员,离退办领导班子成员通过深入联系点调查研究、个别谈心等方式,广乏听取意见。

8、按学校活动办要求,在校园网的二级网站上,设立专门栏目,及时报道离退办教育实践活动情况,把离退办网站作为与广大离退休人员沟通的窗口之一。

9、做好自查评估,开展第一环节“回头看”,对照评估标准进行自查,形成自查报告,报督导组审查。并及时进行相关总结。

(二)查摆问题、开展批评(4月下旬-6月上旬)

1.认真查摆问题。重点围绕为民务实清廉要求,联系工作实际,通过群众提、自己找、上级点、互相帮,认真查摆形式主义、官僚主义、享乐主义和奢靡之风方面存在的问题。对征求意见情况进行民主评议。

2.认真对照检查。对照《党章》要求和中央有关规定“照镜子”,正视自身缺点和不足,敢于触及矛盾和问题,进行党性分析和自我剖析,开展批评和自我批评,形成对照检查材料。离退办总支书记撰写离退办领导班子对照检查材料。离退办处级干部要撰写个人对照检查材料,包括个人作风基本情况、存在的主要问题、原因分析、努力方向和改进措施等。既要联系工作实际,又要触及思想灵魂,讲真话、讲实话、讲心里话,正面回应群众所提意见。离退办领导班子成员对照检查材料经督导组审阅后报分管领导。其他党员对照检查材料报离退办领导小组审阅。

3.认真开展谈心活动。单位班子成员之间要互相谈心。离退办领导还要与各支部和群众谈心。谈心要敢于正视个人存在的问题,坦诚交流思想,诚恳对待群众意见。

4.组织召开专题民主生活会。离退办领导班子专题民主生活会邀请学校督导组派员参加,查摆问题,听取意见,既深刻剖析和检查自己,又诚恳地开展相互批评,明确整改方向。

5.开好专题组织生活会。5月中旬,离退办党总支部组织召开一次民主生活会。会前,班子成员之间要相互交流沟通。每个党员都要参加所在党支部的专题组织生活会,开展严肃认真的批评和自我批评。针对存在问题,提出改进措施。离退办班子成员以普通党员身份参加所在支部专题组织生活会。

(三)整改落实、建章立制(6月中旬-6月下旬)

1、制定整改落实方案。支部党员尤其离退办在职党员干部要针对查摆出来的突出问题,征求的意见建议,制定完善的整改方案。以解决思想、行为等作风方面存在的问题,重点突出,措施到位,切实可行,取得实效。

2、通报、公布领导班子整改方案。6月下旬,召开领导班子整改方案通报会,并将整改方案交督导组。

3、强化正风肃纪。坚持“严”字当头,坚决整治冷漠病、懒散病、享乐病,改进工作作风。

4、加强制度建设。体现边学边改、边查边改的要求,对单位贯彻党的群众路线已有制度进行梳理,坚持行之有效、群众认可的制度,抓紧制定符合新形势新任务新要求的制度,推动改进工作作风常态化长效化。

5、认真做好总结评议,巩固提高收尾工作

党总支部将在学院教育实践活动总结的基础上,完善全面加强党员作风管理,确保党员队伍的先进性和纯洁性。认真做好离退办开展群众路线教育实践活动的总结工作,对党员给予相应评价,并结合年度党员评优,对整个活动作出相应总结。

五、组织领导

教育实践活动时间紧、任务重、要求高,领导班子通过加强组织领导,把开展好教育实践活动作为一项重大政治任务抓紧抓好抓实。

1.成立领导小组和工作机构。

离退休工作办公室成立深入开展党的群众路线教育实践活动领导小组,领导小组负责本单位教育实践活动的组织领导工作。

组 长: 李 伶 离退办党总支部书记

副组长:刘建平 离退办主任,黄晓青 离退办党总支部副书记

组成人员:贺群林 刘晓勇 刘楚魁 佘月英 胡启良 陈桂莲 龙满容 赵品顺

2.发挥党员领导干部表率作用。

领导干部既是活动的组织者、推进者、监督者,更是活动的参与者,要力争认识更高一层、学习更深一步、实践更先一着、剖析解决突出问题更好一筹。单位主要负责同志认真履行第一责任人的职责,切实负起责任。班子成员充分发挥表率示范作用,认真参加学习,主动查找和剖析问题,深入调查研究,围绕突出问题,积极研究提出解决办法,以自己的示范作用推动本单位教育实践活动的深入开展。

3.加强宣传引导工作。离退休工作办公室教育实践活动领导小组办公室要加强协调指导,及时了解情况,总结推广经验,研究解决问题,加大对离退休工作办公室教育实践活动的宣传力度。离退休工作办公室二级网站要开设专栏,以丰富多彩的形式,宣传中央教育实践活动的重要精神和决策部署,宣传离退休工作办公室教育实践活动的工作部署和进展动态,宣传解决突出问题、改进工作作风的举措成效,报道教育实践活动的典型经验和典型人物,为教育实践活动营造良好氛围。

4.确保日常工作和教育实践活动“两手抓、两促进”。

要把开展教育实践活动当作推动工作的重要机遇和强大动力,同做好当前离退休工作紧密结合起来,同完成单位各项任务紧密结合起来,同党员干部履职尽责结合起来,做到“两手抓、两促进”,把党员、干部在活动中激发出来的工作热情和进取精神转化为做好工作的动力,把教育实践活动的成效体现在解决突出问题、推动离退休工作上,把老同志高兴不高兴、满意不满意作为检验教育实践活动的标准。

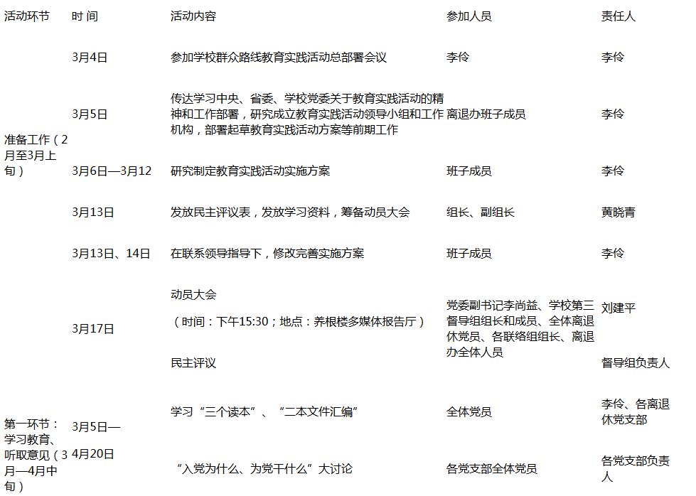
附:离退办教育实践活动日程安排表

附件1:离退办党的群众路线教育实践活动主要工作日程

关闭窗口
最新通知  
图文速递 更多>>

ballbet贝博bb艾弗森离退处  地址:湖南省娄底市娄星区氐星路
ICP备案号: 湘ICP备