学生之家

当前位置: 首页 -> 学生之家 -> 学生工作 -> 奖助学金 -> 正文

2022-2023学年ballbet贝博bb艾弗森信息学院

国家奖学金评审结果公示

信息来源: 发布日期:2023-10-07

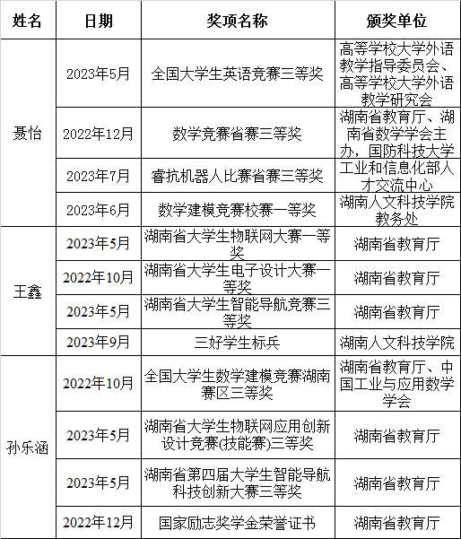
依据《关于做好2022-2023学年国家奖学金评定工作的通知》,经过对平均学分绩点和综合素质测评的初步筛选,并对竞赛获奖情况进行综合考量,以及院领导评议,拟评定国家奖学金获得者为聂怡、王鑫、孙乐涵。现予以公示。

公示时间为:10月7日-10月11日

如有异议,公示期间欢迎广大师生通过信函、电话或直接到学院学生工作办公室实名反映情况。

联系电话:0738-8375370  18890601472


             信息学院国家奖助学金评定工作领导小组

                             二〇二三年十月七日


附:2022-2023学年主要竞赛和获奖经历