国际合作与交流处
 网站首页  部门概况  合作交流  外国专家  出国出境  留学生教育  港澳台事务  联系我们  下载中心  学校首页 
文章内容页
当前位置: 网站首页>>通知公告>>正文

关于转发《关于第十六届国际研究生奖学金信息说明会的通知》的通知

2024年09月12日 17:40  点击:[]

各二级学院、研究生教育教学部

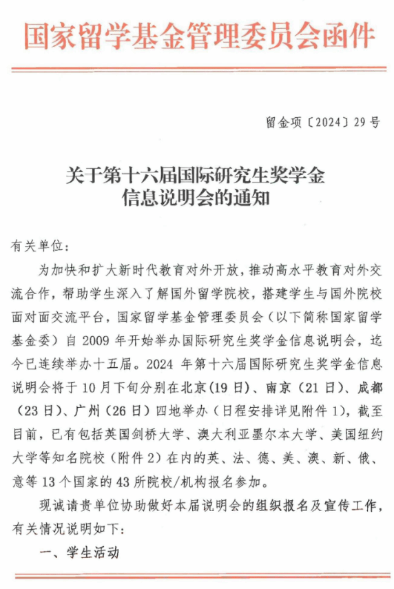
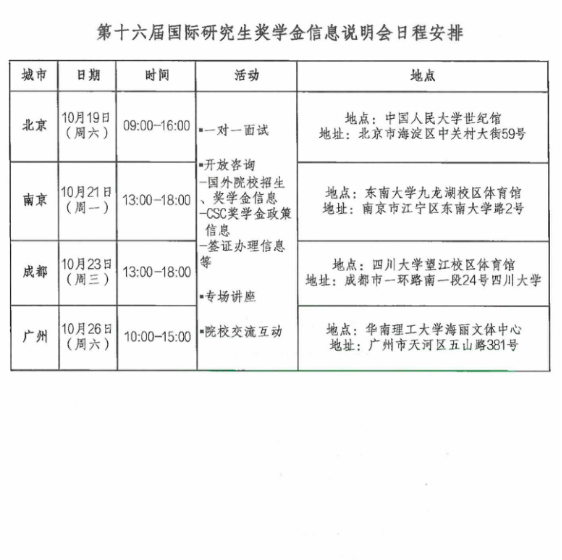
为做好国家建设高水平大学公派研究生项目实施,帮助学生深入了解国外留学院校,搭建学生与国外院校面对面交流平台,国家留学基金管理委员将举办2024年第十六届国际研究生奖学金信息说明会,现将《关于第十六届国际研究生奖学金信息说明会的通知》(留金项[2024]29号)转发给你们,请各二级学院、研究生教育教学部做好本届说明会的宣传发动工作。

附件:《关于第十六届国际研究生奖学金信息说明会的通知》

                                                                                                                    

                                                                                                                     国际交流处

                                                2024912


附件:

 

 

 

 


 

 

 


 

 


 

 

上一条:关于开展高层次国际化人才培养创新实践项目2025年寒假境外实践训练营的通知 下一条:澳大利亚硕士研究生直录项目信息

关闭

 

版权所有:ballbet贝博bb艾弗森国际交流处